新闻中心
News center
出国(境)管理宣传丨设计院公司做实做细职工因私出国(境)管理工作
世界那么大,我想去看看。但必须遵守有关政策规定和要求才能来一场出国旅行哦!那么因私事出国(境)具体有哪些规定?今天,让我们一起学习。
一、因私事出国(境)是指什么?
前往国(境)外旅游、探亲、访友、就医、继承财产等事宜,既包括出国的情况,还包括出境的情况,比如,前往香港特别行政区、澳门特别行政区以及台湾地区。因私事出国(境)一般需要申领、持有因私事出国(境)证件,主要包括因私普通护照、往来港澳通行证、大陆居民往来台湾通行证或其他往来台湾有效旅行证件等。

二、因私出国(境)备案人员范围(出入境管理局备案)

三、单位内部因私出国(境)备案范围(审批)

四、因私出国(境)审批程序


五、出国(境)审批流程

六、因私出国(境)证件管理

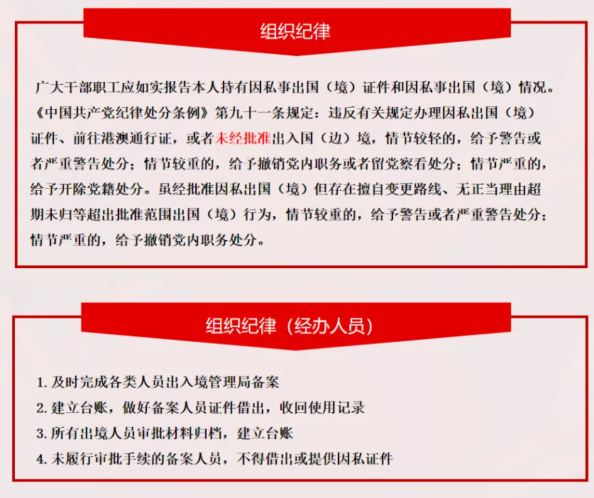
七、组织纪律


八、政策依据

九、如何查询出入国(境)情况

因私事出国(境)管理工作是全面从严管理的重要举措,违规因私事出国(境)不仅是个人私事小事,而是事关纪律规矩的大事公事。广大职工干部要不断强化组织观念、纪律观念,自觉遵守出国(境)管理有关规定,绝不能“说走就走”。
摘自《辽宁省水利设计院公司微信公众号》



