信息公告
Information announcement
辽宁省浑河等重点中小河流防洪治理项目用地预审成果编制 (一标段至八标段)结果公告
辽宁省浑河等重点中小河流防洪治理项目用地预审成果编制(一标段至八标段)结果公告
一、项目编号:HHFHZL-YDYSCG-(01-08)
二、项目名称:辽宁省浑河等重点中小河流防洪治理项目用地预审成果编制(一标段至八标段)
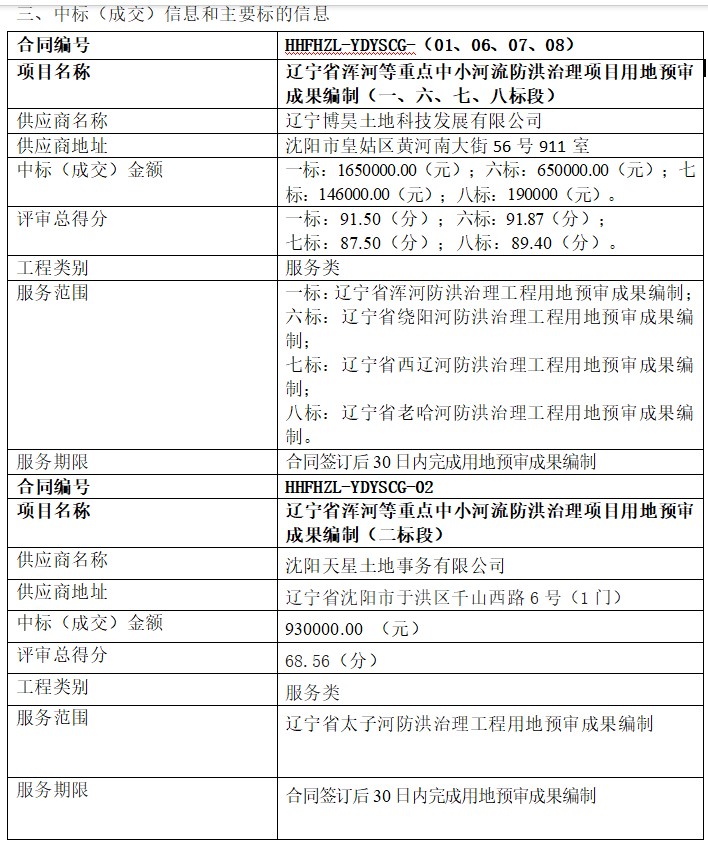
三、中标(成交)信息和主要标的信息
四、公示期限
自本公告发布之日起 1 个工作日。
五、其他补充事宜
无
六、凡对本次公告内容提出询问,请按以下方式联系。
采 购 人:辽宁省水利水电勘测设计研究院有限责任公司
地 址:沈阳市和平区光荣街68号
联 系 人:郭建华
联系电话:13504050329
2026年3月18日





