新闻中心
News center
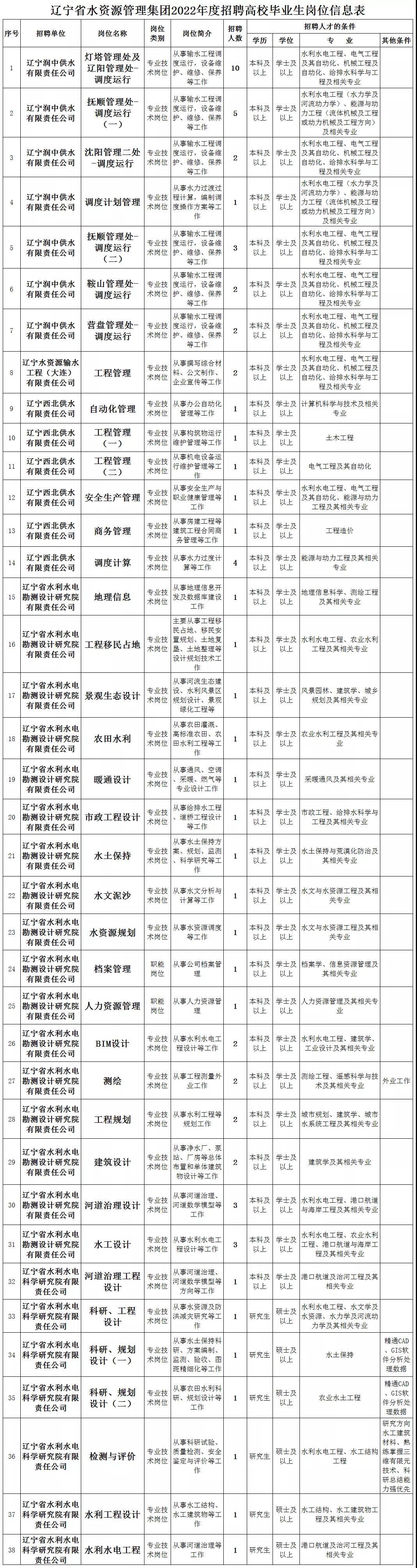
辽宁省水资源管理集团2022校园招聘123人公告
辽宁省水资源管理集团有限责任公司(以下简称集团)是经辽宁省政府批准,负责省属水利国有资产经营管理的大型国有企业集团。2016年2月组建,注册资本200亿元,在职职工3200余人。组建以来,集团确立了“供水、能源、投融资、渔业、旅游”五大板块发展战略,正在加快推进盘锦供水、柳河生态综治、风电等一批优质项目,努力实现“资产千亿、营收倍增”的高质量发展目标。为满足集团发展需要,根据集团2022年度招聘高校毕业生需求计划,按照《集团招聘工作管理办法》,集团拟招聘123名2022届毕业生,现公告如下:
一、招聘程序
(一)报名。在集团网站“走进我们-人才招聘”栏中下载、填写《辽宁省水资源管理集团有限责任公司招聘2022届高校毕业生报名与考评表》及成绩单、获奖证书等报名材料,一并发送至指定电子邮箱。材料名称为“本人姓名-所报单位及岗位”。
(二)资格审查。集团将对应聘人员提交的信息进行资格审查。
(三)面试考核。对资格审核通过人员,进行面试考核。通过面试考核人员,与用人单位签订就业协议。
二、招聘要求
1.2022届优秀毕业生;
2.在校期间成绩优良,表现优异,无任何不良记录;
3.提供成绩单及相关证书复印件;
4.具有招聘岗位所需要的其他条件。
三、福利待遇
五险一金、绩效奖励、法定假期、定期体检、员工食堂。
四、其他说明
本着宁缺毋滥原则,在招聘过程中,如集团认为某一岗位报名人员均未达到理想的聘用标准的,集团有权决定取消该岗位的招聘。
截止日期:2022年6月30日
电 话:
024-62839861;
024-31371666(传真)
集团网站:
http://www.lnszyjt.com/
集团地址:
辽宁省沈阳市和平区丽岛路48号
简历投递地址:
lnsszyjt_hr@163.com




